你的位置:开云(中国)Kaiyun·官方网站 - 登录入口 > 旅游 > 开云(中国)Kaiyun·官方网站 - 登录入口传奇他还上过央视📺-开云(中国)Kaiyun·官方网站 - 登录入口
开云(中国)Kaiyun·官方网站 - 登录入口传奇他还上过央视📺-开云(中国)Kaiyun·官方网站 - 登录入口
- 发布日期:2026-01-07 00:35 点击次数:199

刚和一又友从威海玩回想,天然举座玩起来体验感还很可以的,但如故走了好多冤枉路和一些没必要去的景点😭,这不就立时回想给巨匠整理了一些对于威海冬天的游玩训导和威海拍照出片的景点📝。听我的!威海这样玩才不亏 !

要点夸威海国外海水浴场🌊!早上去东说念主不是好多,踩着软乎乎的沙子看日出🌅,海风吹着天然有点冷但如故很欢叫的😌,拍照十足毋庸抢位置📸~ 火把八街难忘遴荐傍晚草率很早就去!我是傍晚去的夕阳照在海面上,顺手拍齐是那种日系感✨,就很出片,在路边小店买杯热饮☕,边走边看海chao闲适😋!



海鲜咱们遴荐了巧克力渔家🦞,传奇他还上过央视📺,咱们就告成去了,尽然出乎预感的厚味😋,海鲜崭新不说贝壳类内部还莫得沙子👏;还有韩餐也别错过🥢,这边的韩餐齐是比拟正统的,可以尝试一下的👍


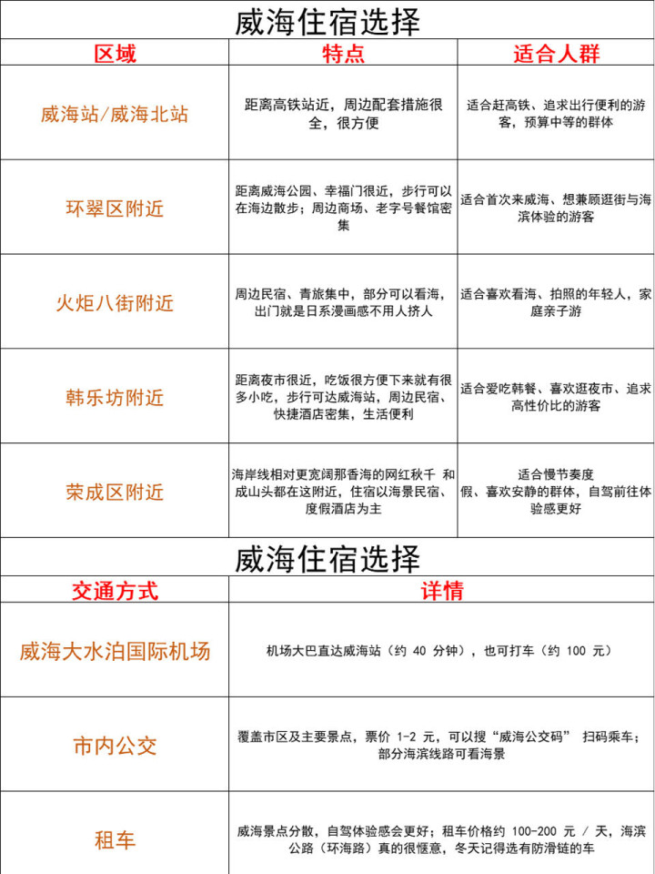
咱们住的民宿是在韩乐坊隔壁🏡,下楼等于好意思食🍜,交通很便捷况兼性价比很高💰!要是思要空隙旅行的话可以望望荣成区那香海那里的住宿🌿
⚠️小提议:穿防风外衣草率厚少许的羽绒服🧣开云(中国)Kaiyun·官方网站 - 登录入口,海边风如故比拟大的,总之这趟旅行很得志,照旧启动思念威海的海了~❤️
相关资讯